收藏本站
设为首页
首页
|
新闻通知
综合新闻
工作动态
通知公告
|
协会工作
专科医师分会
专业委员会
党建工作
地方医师协会
加入协会
联系我们
“云南医师奖”
|
自律维权
|
培训提高
|
机构介绍
协会简介
协会章程
管理规定
组织机构
职能部门
协会领导
会费说明
|
资料下载
定考通知
首页
> 定考通知
培训部工作
规培通知
定考通知
培训总结
培训动态
成绩查询
云医定考发【2018】8号-关于云南省2018年医师定期考核工作的通知(1)
发布时间:2018-12-14 来源:
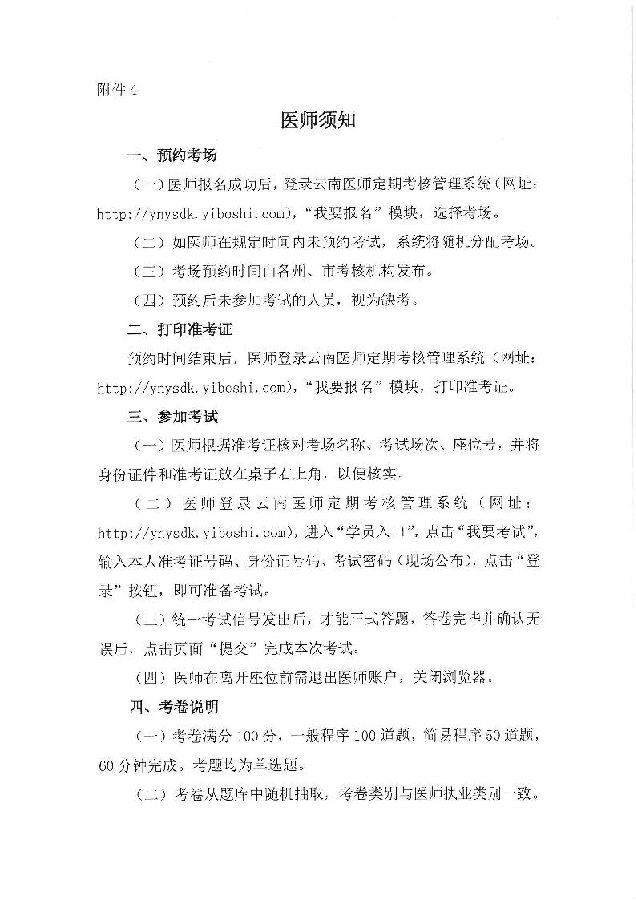
附件链接请点击:
云医定考发【2018】8号-关于云南省2018年医师定期考核工作的通知(1).pdf
上一篇:
云卫办医发【2018】10号-关于做好2017年度第三周期医师定期考核有关事项的通知
下一篇:
云医定考发【2018】6号-关于第三周期2017年医师定期考核业务水平测试不合格补考成绩公布的请示
本网站(www.ymda.org.cn)所刊载的云南省医师协会内容版权归云南省医师协会所有并受国际条约的保护。
办公室电话:0871-65382043
策划运营、技术支持:云南圣佑物联网技术有限公司
传真:0871-65395048 邮箱:ynsysxh@126.com
网站备案号: 滇ICP备2025067920号